IOTE 2021第十五届国际物联网展-上海站将于4月2【详细】
关于邀请参加粤港澳大湾区智慧交通科技创新大会暨成果展的函
各相关单位:
“十四五”收官在即,“十五五”新篇将启。值此新一轮科技革命与产业变革的历史交汇点,交通运输作为国民经济的基础性、先导性产业,正经历一场以“数智融合、绿色引领”为特征的深刻变革。为深入贯彻“交通强国”战略,积极响应“人工智能+”行动,对接“十五五”现代化综合交通运输体系构建要求,我们诚挚邀请贵单位莅临将于2026年6月24日至26日在广州保利世界贸易中心举办的“粤港澳大湾区智慧交通科技创新大会暨成果展”。
本届大会以“数智融合,引领交通新未来”为主题,聚焦“十五五”智慧交通发展核心方向,重点围绕基础设施数字化、交通安全与韧性、智能网联、车路协同、数字孪生、绿色低碳、物流增效等前沿领域,系统展示一批具备行业引领与示范效应的科技创新成果。同时,大会将深度契合粤港澳大湾区的战略需求,展现其在跨境互联、智慧赋能、绿色能源应用等方面的巨大潜力与项目机遇,旨在为参会单位打造一个对接国家战略、共享湾区红利、拓展产业合作的高能级平台。
粤港澳大湾区作为国家经济发展与对外开放的重要引擎,其交通体系的智能化、绿色化发展,不仅关乎区域协同效率,更对全国交通高质量发展具有示范意义。本届大会将充分利用湾区“一国两制三关税”的独特优势,聚焦重点方向,汇集全产业链创新资源,推动产学研用深度融合,为行业培育新质生产力、注入创新动能。
我们坚信,在“十五五”开局的关键时刻,本次大会将成为您洞察趋势、展示实力、对接资源、把握商机的重要平台。届时,国内外院士学者、行业领袖及产业链精英将汇聚一堂,通过高端论坛、专题研讨、成果发布与政企对接等丰富活动,共绘智慧交通新蓝图。
在此,我们盛情邀请贵单位拨冗莅临,共襄盛举!期待与您相约广州,携手展示创新成果、交流前沿见解、拓展合作网络,共同为粤港澳大湾区乃至全国交通运输事业的高质量发展贡献智慧与力量!
恳请复函确认!
联系人:陈倩 电话130 7881 2052(微信同号)
邮箱595068272@qq.com
附件:粤港澳大湾区智慧交通科技创新大会暨成果展总览
粤港澳大湾区智慧交通科技创新大会暨成果展筹备组
2025年11月24日
附件:
粤港澳大湾区智慧交通科技创新大会暨成果展总览
一、展会名称
粤港澳大湾区智慧交通科技创新大会暨成果展
二、展会主题
数智融合,引领交通新未来
三、时间和地点
时间:2026年6月24日-26日
地点:广州市保利世界贸易中心
四、组织机构
指导单位:
广东省交通运输厅
中国公路学会
主办单位:
广东省公路学会
联合主办单位:
福建省高速公路学会
湖南省公路学会
海南省公路学会
广西公路学会
江西省公路学会
香港公路学会
协办单位:
广东省公路学会各专委会
承办单位:
广东北展国际展览有限公司
广州北展文化传媒有限公司
五、大会暨成果展方案
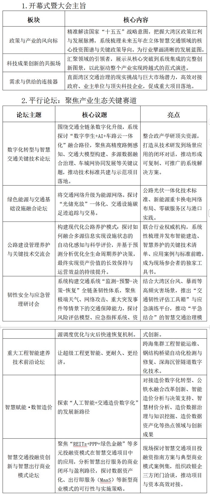
(一)大会议程
(1)大会战略定位与核心价值
1.升级背景:从产业展会到创新枢纽
本届大会恰逢“十五五”交通规划编制攻坚期与行业从“技术沉淀”向“场景应用”转型的关键拐点。交通运输部明确“十五五”智慧交通需以人工智能与数据要素为核心驱动力,聚焦创新工程、示范工程与应用工程建设,大会精准承接国家战略,构建“思想策源-技术转化-项目落地”的产业生态枢纽。
2.湾区价值:全球交通创新的试验场
粤港澳大湾区,作为中国乃至全球交通体系最复杂、要素最齐备的区域之一,以其独特的地区战略格局、充沛的产业应用场景和前瞻的政策支持,为智慧交通技术的跨界融合与迭代创新提供了无与伦比的“温床”。本次大会将深度探讨大湾区如何扮演全球交通科技“压力测试场”与“应用示范窗”的独特角色。
我们将围绕“车、路、轨、空”多维融合的立体交通架构,以技术创新与制度协同为双轮驱动,系统推进智能网联汽车与智慧道路的协同控制、全域数字交通体系建设与多网数据贯通,前瞻布局低空智联走廊与无人系统运行管理。依托交通大数据平台与人工智能中枢,构建可感知、可推演、可决策的一体化智慧治理系统。推动关键技术攻关与示范应用协同落地,打造技术可复用、模式可推广、制度可衔接的智慧交通“湾区范式”,为我国乃至全球未来交通体系升级提供系统性解决方案。
(2)三维度核心议程:政策・技术・产业深度联动

(二)科技成果展
本届成果展重磅推出交通数字化转型成果、新质生产力创新应用及大湾区建设成就三大核心展区,集中展示数字孪生、智慧云控、车路协同等“十四五”期间多项重大专项成果,其中包括:
数字孪生与智能基建设施
公路数字孪生平台、全要素感知设备、智能路侧单元、BIM全周期应用、智慧工地系统、智慧服务区、智慧扩容、智慧收费、智慧照明等。
基础设施安全增效
数字治超及大件运输全链条监管、干线通道主动管控、一张网出行服务、基础设施监测预警。
智能检测与科学养护
AI病害识别系统、无人机巡检、应急交通、自动化修复设备、结构健康监测、预防性养护技术。
桥梁与隧道技术
创新成果、规划设计、桥梁材料与结构、地下空间工程 桥梁建设与养护、桥梁检测与监测、智能建造、建设养护材料等。
韧性安全与模式创新
基础设施网络安全、应急指挥系统、REITs融资模式、智能防灾技术、长效运营方案。
智慧出行与服务创新
MaaS出行平台、智慧停车系统、共享运具管理、无障碍出行技术、一体化充电服务。
低空经济与智慧交通融合应用
低空航空器与核心硬件系统、低空交通管理与服务平台、智慧物流与精准配送应用、低空新基建与产业生态。
绿色能源设施(充电、储能)暨停车
智能化充换电技术与设备、多元化储能系统集成与应用、绿色能源融合与智慧管控、全周期运营与商业模式创新、智慧路侧与智能硬件设施、城市级停车管理与服务平台、数据赋能与模式创新应用、城市停车综合治理与规划。
车路协同与自动驾驶
高精度定位设备、车路云协同系统、路侧计算单元、车载感知技术、自动驾驶算法平台。
绿色低碳与能源融合
环保筑路材料、公路光伏一体化、新能源充电桩、新能源养护装备、能耗管控系统、循环再生技术。
交通工程安全设施
安全护栏、道路标线、交通标志、安全器材、停车设施、市政交通设施、检测仪器等。
(三)政企交流活动及科技成果发布
展会还将举办多场政府与企业交流对接活动,组织参展企业与政府相关各部门,现场沟通交流,打造高规格、多层次、多维度、全方位的对外宣传对接平台同时将发布一批具有影响力的成果,包括企业创新技术、创新产品,标准规范以及活动推介和战略签约等。
六、收费标准
(一)展位收费标准
(1)豪华标准展位:16800元/9㎡/展期
标准展位设施包括:三面围板、洽谈桌一张、椅子两把、射灯两盏、楣板、220V电源插座。
(2)展览光地:1380元/㎡/展期;光地不含基本配置,由参展单位自行设计装修搭建(36㎡起)。
(3)大会冠名及战略合作方案详询筹备组联系人。
(二)论坛收费标准
分论坛协办赞助:50000元,具体详询筹备组联系人。
七、参会对象
国家相关部委、全国各省市及粤港澳大湾区各地市/县/区交通运输厅(局)公路管理局、市政及应急相关管理部门;铁路局、民航、信息/规划等相关主管单位领导代表;各省(区、市)交通主管部门;高速公路建设、运营、管理等单位和部门;高速公路机电与信息化、高速公路养护单位工程设计、施工、监理、科研等单位和部门;各级公路学会会员单位;公路系统集成商、公路施工总分包、产品供应商等。
八、媒体支持
(1)全国媒体:人民日报、新华社、光明日报、经济日报、中国日报、中央电视台、中国财经报、科技日报、中新社等;
(2)地方媒体:广东电视台、广州电视台、南方日报、广州日报、羊城晚报等;
(3)主流门户网站:新浪网、凤凰网、搜狐网、腾讯网、网易网等;
(4)行业媒体:中国交通报、人民交通网、人民交通杂志、中国交通安全网、中国交通新闻网、中国道路运输网、中国交通运输网、赛文交通网7its、交通运输、智能制造网等。
九、筹备组联系方式
陈倩 130 7881 2052
我们已为您构筑好这个思想激荡、机遇涌动的平台。现在,我们以最诚挚之心,邀请贵单位作为核心参与者加入,共同执笔书写粤港澳大湾区智慧交通的宏伟新篇。
智能制造网APP
智能制造网手机站
智能制造网小程序
智能制造网官微
智能制造网服务号











手机站
小程序





我要评论
所有评论仅代表网友意见,与本站立场无关。