耐磨带
易格斯(igus)的iglidur®耐磨带是针对需要频繁维护的衬里磨损区域设计的功能性材料层,通过粘接、绑扎等方式保护基体表面,核心价值是在高磨损、高冲击、高温等恶劣工况下保护关键部件,延长设备寿命、降低维护停机损失。
但是,在实际应用中,因为使用不当依然会造成粘不牢,甚至脱落。所以,小易特别针对iglidur® 耐磨带整理了一些常见的误操作情况,以及该如何避免的正确方法。如果觉得有用,记得收藏哦!
粘接前的通用法则要遵守
① 表面洁癖不能少:就像手机贴膜一样,待粘接表面需保持干燥清洁。无粉尘、无油污是基本操作,推荐使用乙醇、丙酮等溶剂深度清洁,最后记得用无尘布擦拭。
② 温度掌控要精准:最佳操作温度15 - 25 ℃,忽高忽低的温差会使胶条“闹脾气”。
③ 粘贴方式要对位:压辊操作+72小时固化=牢固指数UP!在此期间建议轻负载固定。

四大载荷要避坑
【安全区】压力载荷、剪切载荷:受力均匀不翻车
✅ 剪切载荷:外力沿粘接面平行方向作用,是粘接接头最常见的载荷类型。
✅ 压力载荷:外力沿粘接面垂直方向作用。
【雷区】劈裂应力、剥离载荷:边缘受力当场裂开
❌ 劈裂应力:外力并非在整个粘接面均匀作用,而是集中于某一条线。
❌ 剥离载荷:外力仅作用于粘接接头的边缘,导致仅有少量胶粘剂可抵消该作用力。
特殊材质需重点关注
塑料类别:PE(聚乙烯)、PP(聚丙烯)、PTFE(聚四氟乙烯)及硅酮
材料类别:部分涂漆的材料
通常情况下,所谓的高能表面比低能表面更易粘接。右图所示为水滴测试,该测试可用于判断表面属于高能表面还是低能表面。

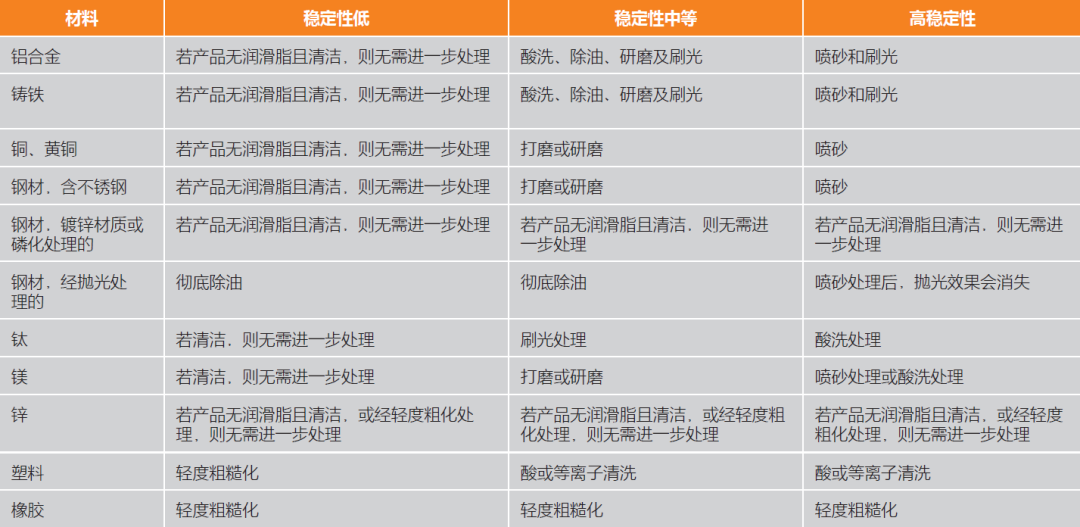
金属类别:从「免处理」到「喷砂酸洗」不一,需要依据 DIN EN 13887 标准的额外表面预处理方法进行处理,详见下图。

点击图片放大查看
注意:对于易快速氧化的表面,必须在氧化层去除后立即进行粘接操作 。
ESD款需特别说明
对于iglidurF160 等防ESD型耐磨带,记得让金属箔层接上地线,以实现静电荷消散。例如,可以通过金属导轨、金属条或其他适用的接地装置实现。胶条自带的背胶层不具备导电性。
提示
胶条主要用于辅助安装,长期高强度使用建议搭配化学活性胶粘剂。建议实际应用前开展专项测试,让设备实现超长待机!
全年征稿/资讯合作
联系邮箱:1271141964@qq.com
免责声明
- 凡本网注明"来源:智能制造网"的所有作品,版权均属于智能制造网,转载请必须注明智能制造网,https://www.royalintltours.com。违反者本网将追究相关法律责任。
- 企业发布的公司新闻、技术文章、资料下载等内容,如涉及侵权、违规遭投诉的,一律由发布企业自行承担责任,本网有权删除内容并追溯责任。
- 本网转载并注明自其它来源的作品,目的在于传递更多信息,并不代表本网赞同其观点或证实其内容的真实性,不承担此类作品侵权行为的直接责任及连带责任。其他媒体、网站或个人从本网转载时,必须保留本网注明的作品来源,并自负版权等法律责任。
- 如涉及作品内容、版权等问题,请在作品发表之日起一周内与本网联系,否则视为放弃相关权利。
智能制造网APP
智能制造网手机站
智能制造网小程序
智能制造网官微
智能制造网服务号











回放
回放












浙公网安备 33010602000006号
智能制造网APP
智能制造网小程序
微信公众号



2026中国郑州国际先进工业装备博览会
展会城市:郑州市展会时间:2026-05-08